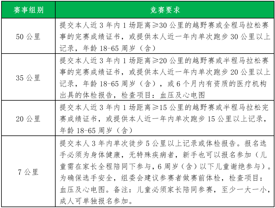
2025连城冠豸山越野赛将于2025年10月19日在连城县博物馆鸣枪起跑。赛事分设50公里精英组、35公里挑战组、20公里大众组、7公里体验组四大组别。
连城县交通便利,冠豸山景区景色优美,空气清新,拥有良好的丹霞地貌自然风光和丰富的生态资源。本次赛事以冠豸山、竹安寨、九龙湖等景区为主要吸引点,途经五老峰、灵芝峰、一线天、云霄岩、九龙观等知名景点和历史遗迹,让选手们可以感受一步一景,奔跑在画中如临仙境的感觉。

赛事名称:2025连城冠豸山越野赛
主办单位:连城县人民政府
承办单位:连城县文化体育和旅游局
协办单位:连城县冠豸山国家级风景名胜区管理委员会
运营单位:厦门越我体育有限公司
支持单位:连城县马拉松协会 、厦门醒龙军团
保障单位:连城蓝天志愿救援队
比赛时间:2025年10月19日
比赛起终点:连城县博物馆
领物时间:2025年10月18日09:00-22:00
领物地点:连城县博物馆
▶注:为了给选手更好的参赛体验,组委会将持续优化路线,最终路线、补给点位、实际距离和爬升数据以最终公布的路线轨迹为主。官方发布的比赛路线也可能因天气原因或赛道修葺等因素调整。组委会有权根据实际情况调整起跑时间、关门时间,请选手知悉。
二
Part
▶路线简介:连城县博物馆—竹安寨—双剑峰—女儿涧—仙桃谷—九龙湖—云霄岩—迪坑村—地兴庵—小地村—小朱地村—迪坑村—九龙观—冠豸山景区正门—苍玉峡—一线天—鲤鱼背—长寿亭—松风亭—冠豸山景区正门—连城县博物馆
▶路线简介:连城县博物馆—竹安寨—双剑峰—女儿涧—仙桃谷—九龙湖—云霄岩—迪坑村—九龙观—冠豸山景区正门—苍玉峡—一线天—鲤鱼背—长寿亭—松风亭—冠豸山景区正门—连城县博物馆
▶路线简介:连城县博物馆—竹安寨—双剑峰—女儿涧—仙桃谷—九龙湖—九龙观—冠豸山景区正门—苍玉峡—一线天—鲤鱼背—长寿亭—松风亭—冠豸山景区正门—连城县博物馆
▶路线简介:连城县博物馆—冠豸山景区正门—苍玉峡—一线天—鲤鱼背—长寿亭—索桥—莲花洞—灵芝寺—仰云亭—上游第一观—松风亭—冠豸山景区入口—连城博物馆

1、7KM体验组6岁以上儿童可在家属全程陪同下报名参加。
2、成人亦可单独报名参与7KM体验组。
3、景区游玩:
1)选手福利:10月18日-19日凭手环、入园免费游玩。
2)家属福利:家属大套票购买方式:在游客服务中心报选手姓名现场购买。
越野赛是一项综合性较强的竞技运动,对参赛者身体状况有一定的要求,参赛者应身体健康,如有以下身体状况者不宜参加比赛:
1)先天性心脏病和风湿性心脏病;
2)高血压和脑血管疾病;
3)心肌炎和其它心脏病;
4)冠状动脉病和严重心律不齐;
5)血糖过高或过低的糖尿病;
6)比赛日前2周患感冒者;
7)赛前一晚大量饮用烈性酒或睡眠不足者;
8)患有感染性疾病未痊愈者;
9)妊娠期孕妇;
组委会建议所有参赛选手通过正规医疗机构进行体检(含心电图检查),并结合检查报告进行自我评估,确认自己的身体状况能够适应于越野赛运动,方可报名参赛。参赛选手本人务必提前线上签署参赛声明即责任告知书;
重点:
1、选手报道领参赛包前必须进行强制装备检查。缺少任何一项均不得参赛!
2、比赛期间所有强制装备必须全程携带,严禁寄存。一旦在赛道或终点发现缺少强装,直接取消参赛成绩。
3、本次赛事将严格执行环保要求,所有补给点及起终点均不提供一次性杯子和一次性碗,请选手自备餐具(折叠碗、折叠杯)。
越野跑是一项存在一定风险的山地户外运动,与普通路跑有着本质的区别。要求选手应具备独立应对野外各种状况的能力包括突变的恶劣天气、复杂多变的路况和可能途中出现的野生动物。参加越野跑活动,赛事组委会根据赛道环境情况设定的强制装备要求是必要的,强制装备是选手应对突发情况时的必要保障,并且这仅仅是最低配置标准。每个越野跑者必须根据自己的需求进行装备准备,必须能够真正保护自己在变化多端的山地局部气候下,保持安全和良好的状态。这是一种尊重自己、热爱生命、敬畏自然的态度。
50KM、35KM、20KM、7KM体验组(成人)男女前3名、7KM体验组(少儿:6-16周岁)男女前3名颁发奖杯,名次牌、奖牌、奖品
颁奖仪式时间:各组别颁奖名单诞生后现场颁奖
颁奖仪式地点:赛事起终点
参赛选手在领取赛事包时须携带身份证原件,参赛包由本人领取。
1)为了避免比赛日领取参赛包造成拥堵,影响赛事流程正常进行,比赛当天现场不提供领物。
点击上方小程序,即可报名预订接驳车
1、可乘坐组委会接驳车前往,冠豸山站接驳车往返20元,单程10元;冠豸山南站接驳车往返40元,单程30元(家属同价)。如需乘坐接驳车的选手请选择自己适合上车的时间点登记信息,主办方需要根据接驳车登记情况安排车辆,大概行程安排如下
备注
(1)预定时间:发布之日起至2025年10月13日16点。
(2)接驳车准时定点发车,请乘车人员提前抵达
(3)已登记接驳车的选手请添加客服微信18649671008或扫描下方二维码进接2025冠豸山--接驳车群,相关车辆安排信息后续会在接驳车群和醒龙军团公众号发布;相关信息请咨询客服美华18649671008(微信同号)
2、选手也可以选择自行乘坐公交车或打车前往。
比赛起点设存包点,参赛选手可参赛凭号码簿寄存物品,贵重物品请勿寄存,如寄存贵重物品丢失,主办方概不负责。选手完赛后凭借号码簿到终点领取本人寄存物品。
运动员在比赛终点完赛品区凭号码布领取完赛物品;
终点设补给区,所有选手可以免费享用;
终点设更衣室,选手赛后可更换衣物。
为减少制造环境污染,请选手不要随地丢弃垃圾;
本次比赛所有补给点和起终点均不提供一次性餐具、水具,请所有选手自备水具餐具。领取参赛包时需检查水具餐具,如未准备水具餐具,不予发放参赛包。
出于安全考虑,所有选手严禁携带火种进山,严禁在赛道上抽烟,上述行为一经发现立即取消成绩。
0
1)各站点的关门时间是根据各组别的特点和难度设定,在关门时间之后到达的选手须立即停止比赛,根据站点志愿者安排等待收容车;
2)补给站受交通环境影响,被关门选手乘坐收容车可能需排队等候,请做好自身保暖等防护措施等待收容。
3)关门时间可能会因天气情况、延迟出发等因素临时微调,参赛选手需配合服从站点志愿者的安排;
4)为确保选手安全,自行退出比赛的选手,必须到最近的检查点向站长申报退赛,或拨打号码布正面紧急联系电话,通知赛事指挥中心的工作人员(由急救人员协助离开除外);
5)各站点关门时间将在后续的赛事公告中公布。
6)赛道全程均有挂设路标,鉴于路标指引牌可能存在被人为或自然破坏的情况,建议选手使用具有GPS导航功能的手表,或在手机上安装两步路户外助手,于赛前到赛事官方公众号内下载路线轨迹。比赛途中遇到路标不清晰或分叉、汇合路口指引牌不明确的情况可使用导航来确认赛道方向,如果迷路,请按原路返回至上一个可见的赛道路标,辨明方向后再继续前进。
7)比赛过程中如发现抄近路或者破坏路标等恶意行为,将立即取消其参赛资格,若因此行为给其他选手或他人造成不良后果的,由该行为人负全部责任。
8)组委会紧急联系电话已印于号码布上,选手如遭遇突发情况需要紧急救援时可拨打号码布上电话,也可以向沿途工作人员及志愿者求助,同时建议选手将个人信息及紧急联络人信息写于号码布背面。
9)特别说明:赛事组委会保留在适宜情况下对赛事规则、流程、赛道或其它安排作出调整的权利。
1)本赛事采用号码布芯片计时,计时芯片是记录个人成绩的终端设备,请务必将含有计时芯片的号码布置于正面、衣着最外层,于任何时间清晰可见。不可置于后背,不可涂改,否则将自行承担因遮挡计时芯片而造成成绩缺失的相关责任;同时比赛时凭借号码布确认选手身份,任意一样丢失都将被取消参赛资格;
2)如在关门时间内完成比赛但缺少任何一个计时点的成绩,将不予排名。如有打卡点成绩缺失情况发生,参赛选手可提出申诉,并提供有效举证,经计时裁判认定后将补上缺失成绩;
0
赛事组织方将在各检查站、补给站及终点提供力所能及的医疗急救支持,如果途中需要紧急救助,请拨打号码布正面上的紧急联系电话与组委会联系,向组委会通报本人所处的位置经纬度和海拔高度(打开两步路“户外助手”APP,开启记录界面即可获得本人所在经纬度),组委会将组织沿途急救人员寻找求救选手并提供协助。也建议选手将个人信息及紧急联络人信息写于号码布背面,建议将紧急联系电话存入手机内并设置快捷拨号。
如因非赛事组织方过失发生不可抗力事由在内的危险情况致使参赛者在比赛过程中受到身体伤害,赛事组织方将尽最大努力提供帮助及救援,但不承担由此给参赛者带来的任何伤害之直接或间接的赔偿责任。本条款同样适用于在比赛过程中提供服务的志愿者。
1)组委会不建议选手在非站点退赛,因受伤等突发状况除外。如果选择在途中退赛,请自行前往距离最近的补给站,告知工作人员、签署退赛声明并剪除号码布。
2)退赛选手需在补给站等待组委会安排的车辆接驳至赛事终点,补给站受交通环境影响,退赛选手乘坐收容车可能需排队等候,请做好自身保暖等防护措施等待收容。
3)医疗人员及救援人员有权根据选手状态强制要求选手退出比赛;
4)若选手中途自行中止比赛并未告知组委会,将被视为弃赛,组委会不承担其之后的任何后果。
1)组委会将为所有选手、工作人员及志愿者购买比赛期间的个人意外保险;
2)组委会为参赛者购买的人身意外险为最基础的赛事保险,参赛者自身疾患引起的病症不在保险范围之内,参赛者需根据自身情况,自行购买其他保险,否则视为认定组委会为其购买的保险已满足其需求;凡报名参赛者均具备完全民事行为能力人,视为同意以上保险条款并承担相关责任。
3)保单以报名信息为准,任何错误报名信息将导致无法投保或无效保单,如因个人信息报错导致无效保单,该责任由报错信息本人承担。
0
退赛申请时间 |
退赛退款方式 |
报名日起-8月20日16:00前 |
扣除手续费30元,剩余报名费赛后一周内退回 |
8月20日16:00后-9月20日16:00前 |
可申请退70%费用,不邮寄参赛包,费用赛后一周内退回 |
9月20日16:00后 -- 开赛日 |
个人原因无法参赛不退费,选手可申请邮寄参赛包物资,赛后10天内邮寄(参赛包物资不包含号码布,顺丰到付),赛事结束后一周内还未申请的视为放弃赛包物资。 |
无论何种原因,包括但不限于选手个人原因、或因不可抗力无法参赛,均遵守以上退款规则。
发送邮件到组委会邮箱:xinglonglegion@outlook.com 邮件标题:姓名+2025连城冠豸山越野赛退赛申请,邮件内容包括:组别、姓名、身份证号码、手机号码、付款截图。
组委会保留根据需要随时变更路线、检查点和补给站的权利。因突然到来的恶劣天气或者由于其他不可抗力因素致使比赛不能按原计划进行时,出于对所有人员的安全考虑,赛事主办方有权临时中止比赛、修改关门时间、推迟出发时间甚至取消比赛。如发生此类情况,组委会不承担赔偿责任。
相关条款或未尽事宜解释权归属赛事组委会,同时保留在适宜情况下对赛事规则、赛道或其它安排作出调整的权利。如有补充及进一步明确将另行通知。
官方公众号为信息发布第一权威渠道,短信和邮件仅作为补充使用,请所有报名选手主动关注公众号赛事相关信息。
本赛事解释权归主办方所有,
赛事相关事宜请咨询:
官方公众号为信息发布第一权威渠道,短信和邮件仅作为补充使用,请所有报名选手主动关注“醒龙军团”微信公众号,以便第一时间获取赛事相关信息。赛事报名成功后请添加客服微信,进入赛事官方微信群。客服微信18649671008/18060931077
